15年专注于在线油液传感底层研究开发与设备智慧润滑解决方案
全国咨询热线:0755-89998086
您的位置: 主页 > 产品中心 > 油品传感器
油品传感器

油液动态图像颗粒传感器 IFD-3

来源:智火柴作者:智慧润滑时间:2025-08-13 17:35点击:

油液动态图像颗粒传感器 IFD-3
IFD-3系列动态图像颗粒传感器采用行业首创的 Linux 架构高清成像系统,集高速检测、智能分析与紧凑设计于一体。其搭载动态高精度镜头与高清微距成像模组,可在油液流动状态下最快 2 秒内完成实时动态图像捕捉,精准检测颗粒粒径分布、数量浓度及水分污染等多维度指标。通过内置 AI 分析模型,系统可依据 ISO/NAS1638、ASTM 等标准对颗粒形貌特征进行智能分类,有效区分切削磨损、疲劳磨损、粉尘、污染等颗粒类型。
油液动态图像颗粒传感器 IFD-3 产品优势
油液动态图像颗粒传感器 IFD-3 产品优势2
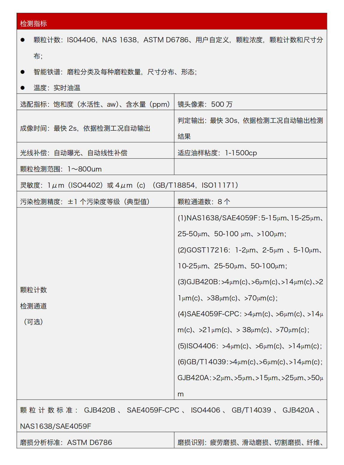
油液动态图像颗粒传感器 IFD-3 产品参数
油液动态图像颗粒传感器 IFD-3 产品参数2

标签:
产品推荐